
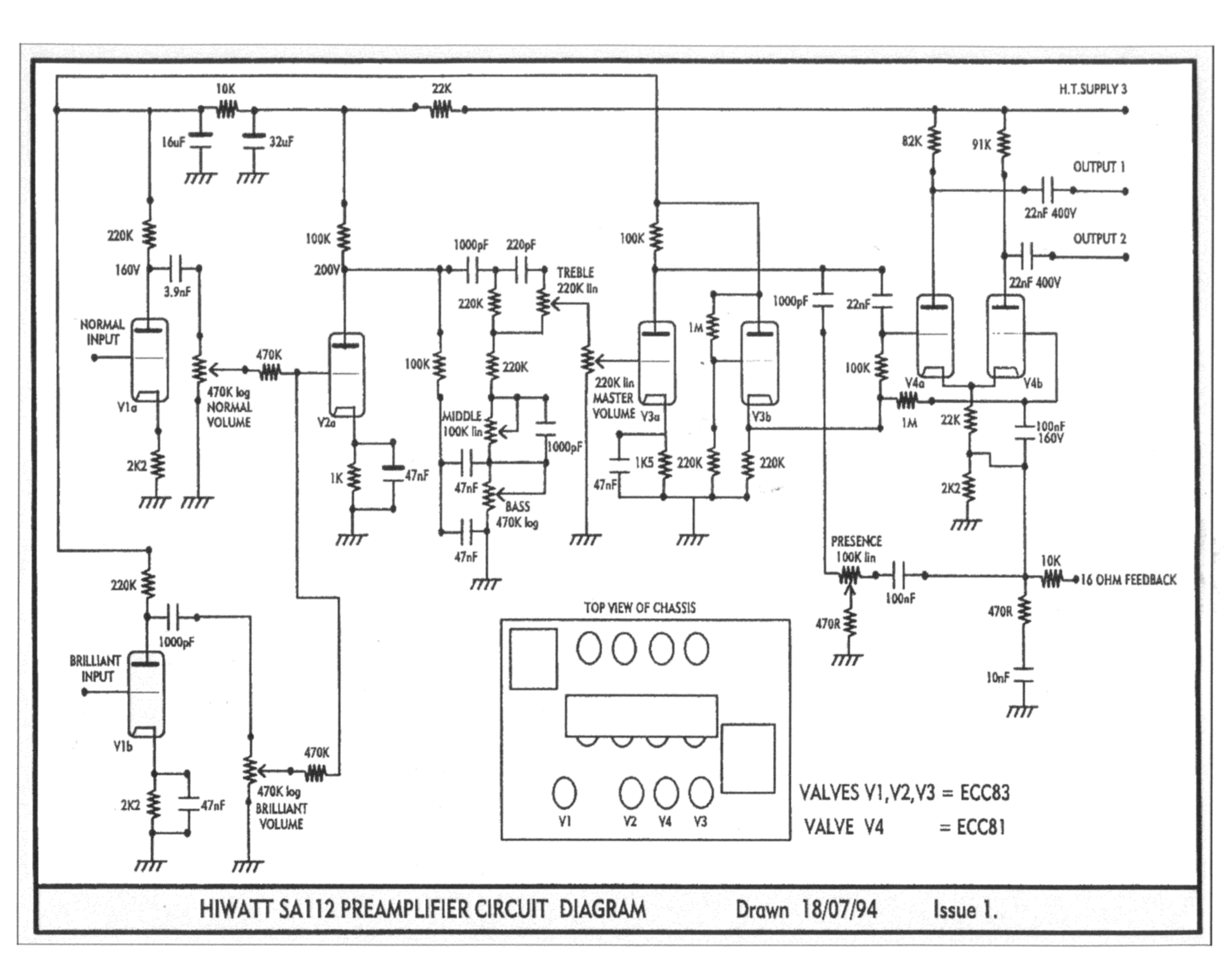
50 Watt Hiwatt from I believe early 80s. Getting into that PCB Hiwatt era but still a neat build. Looks like along the way someone put in some orange drops for the phase inverter coupling caps. This was brought in because the power tube melted the speaker wire. It is a 1×12 combo but I forgot to get a pic of the whole amp. Good to use one of those nylon retaining brackets so the speaker cable doesn’t get too close to the power tubes and melt in these scenarios, and it’s good to go.


You must be logged in to post a comment.