
You can pull the chassis from the amp but it can only be removed so much because the output transformer windings mount directly to the speaker.
Wish I took a proper image of the back of the amp assembled. The control panel has just 2 input jacks, a volume knob, and a fuse. Guess tone was not invented yet back then……

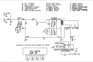
There are many versions of this amp and this one resembles most closely the Gibson GA-9 circuit.
The earlier version of this amp has a 6SN7 preamp tube that is transformer coupled to the output section. This one had a 6SJ7 like the GA-9 which is coupled to the output section via C3 and R7. R7 is the volume knob.
The cathode bypass caps C1 and C4 were replaced, as well as the power supply filter caps C5, C6 and C7.



You must be logged in to post a comment.