
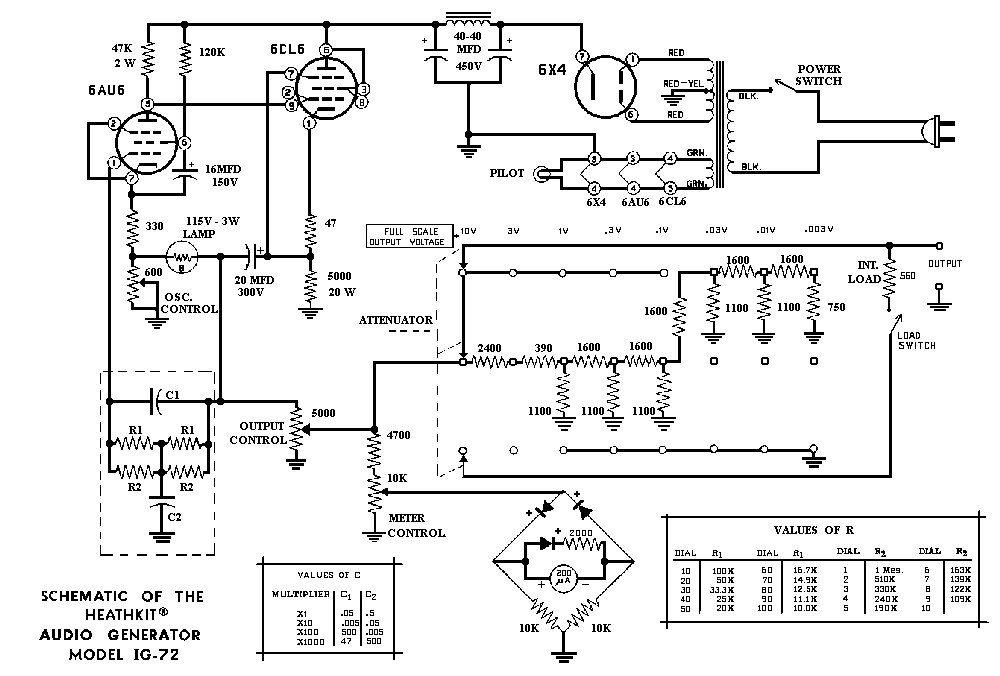
This is a Heathkit IG-72 tube audio generator. It can do sine waves only. It only has a handful of parts so it’s easy enough to service.
The radio museum site has it listed here, in production from 1962 up until about 1977 — http://www.radiomuseum.org/r/heath_audio_generator_ig_72_ig7.html

I expected to replace the old caps but really it was tubes and calibration that was causing the poor
output.

From left to right it has a 6CL6 power tube and a 6AU6 for the oscillator. The tube on the right is the rectifier, which is a 6X4.

Heathkit IG-72 schematic
Heathkit IG 72 manual


You must be logged in to post a comment.