
Kalamazoo Model Two which has been through the shit. Just a little 1×10 combo with tremolo. Seems to have even been underwater at some point. Oh well, it lives on. Very similar to Gibson GA-5T Skylark amp but with a few slight component value differences. Kalamazoo was a Gibson budget brand, more geared towards smaller practice amps.

Someone has put in a new Jensen C10R speaker (underwater incident?) and some NTE caps in the power supply to keep it going. It would not turn on because of a broken connection at the on/off switch, needed a 3-prong, and V4 cathode bypass cap needed to be replaced to make the tremolo work nice.

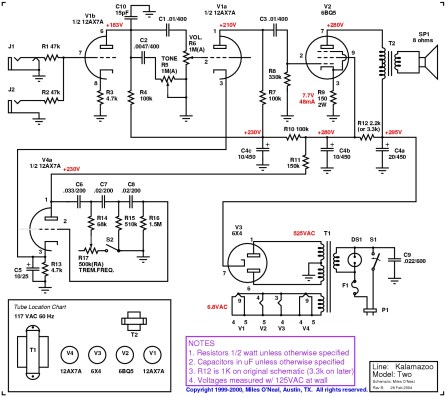
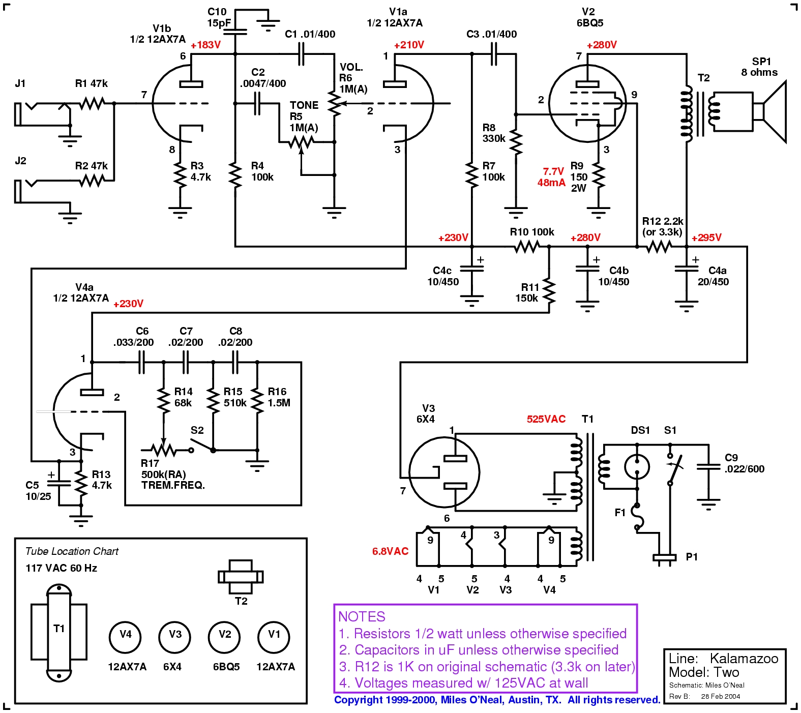
Kalamazoo Model Two schematic thanks to Miles O’Neal. Has one 12AX7 for input stage and to drive the tone stack V1B, while V1A side drives the power tube. It is not a phase inverter since it is a single ended amp, just has one 6BQ5/EL84 for output. V4 12AX7 is the tremolo oscillator. 6X4 is the rectifier. They really kept it simple. Check out the Kalamazoo Amp Field Guide if you want to get into it a little more.
You must be logged in to post a comment.